welcometo»¶Ó¹âÁٱط¢¼¯ÍÅ
Ê×Ò³
¹ØÓÚwelcometo»¶Ó¹âÁٱط¢¼¯ÍÅ
ÉÁØ×ÊѶ
×ÊÖÊÉùÓþ
Ö÷ÓªÓªÒµ
È˲ÅÕÐÆ¸
ÁªÏµwelcometo»¶Ó¹âÁٱط¢¼¯ÍÅ
ÐÂÂÌÆÚ¿¯
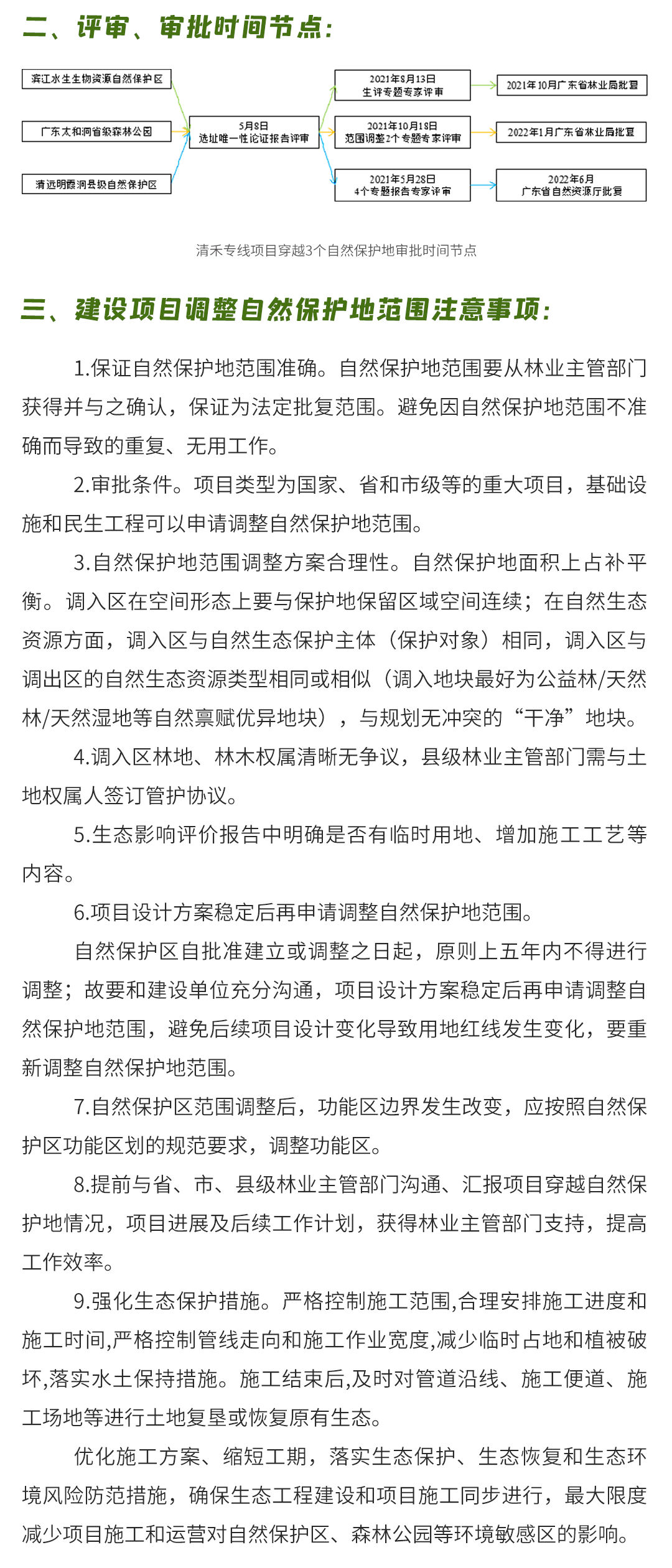
ÐÂÂÌØ¹ú¼Ò¹ÜÍø¼¯ÍŹ㶫ʡ×ÔÈ»Æø¹ÜÍøÇåºÌרÏßÏîÄ¿´©Ô½3¸ö×ÔÈ»±£»¤µØÎ¨Ò»ÐÔÂÛÖ¤¼°ÍýÏëµ÷½âÏîÄ¿ÊÂÇ黨Ê×¼°¸ÐÏë
µØÖ·£º¹ãÖÝÊÐ»ÆÆÒÇø¿ÆÑ§³Ç¹âÆ×Î÷·3ºÅÓÊͨ´óÏÃÎ÷ËþÎåÂ¥ µç»°£º020-87096575 ´«Õ棺020-37238655 E-mail£º
slzl2012@163.com
welcometo»¶Ó¹âÁٱط¢¼¯ÍÅ °æÈ¨ËùÓÐ ÔÁICP±¸13041083ºÅ »á¼ûÈËÊý£º10274
ÍøÕ¾µØÍ¼